重庆玉成产品质量检测有限公司
Chongiqng Qing Yu Cheng Product Quality Testing Co.Ltd

服务热线:17353261909(24h)

注射剂药包材相容性各国药典比较之橡胶类药包材

2346
作者:玉成检测-CMA&CNAS认证包材相容性研究

2017年12月22日食药总局发布了《已上市化学仿制药(注射剂)一致性评价技术要求(征求意见稿)》,明确提出了直接接触药品的包装材料和容器进行质量控制技术要求。首先要符合总局颁布的包材标准,其次结合产品特点选择合适的包材,并通过稳定性实验确认选择包材的合理性。特别提出了稳定性考察过程中增加样品倒置考察,以全面研究内容物与胶塞等密封组件的相容性。


2018年3月13日 CDE发布了《药物注射剂研发技术指导意见(征求意见稿)》,又明确药学方面必须满足药物包材相容性的要求。注射剂所用包材应在满足临床使用需要的同时与药物及辅料具有良好的相容性。


本文主要针对橡胶类药包材在不同国家地区的质量标准进行简单汇总,方便我们在产品开发时针对性的选择合适的橡胶类药包材,合理安排相容性及稳定性实验,更好的控制产品质量。


01

一、 中国药包材标准

中国药包材标准将橡胶类药包材主要划分为注射用卤化丁基橡胶塞、注射用无菌粉末用卤化丁基橡胶塞、药用合成聚异戊二烯垫片和口服制剂用硅胶橡胶塞、垫片四类【1】。将注射用的三类包材质量标准汇总见下表:

*化学性能供试液制备:取相当于表面积200cm2的完整胶塞若干,按样品表面积(cm2)与水(ml)的比例为1:2,加水浸没,煮沸5min,放冷,再用同体积水冲洗5次。移置于锥形瓶中,加同体积水,置高压蒸汽灭菌器中,121℃±2℃保持30min,冷却至室温,移出,即得供试溶液。并同法制备空白液。


预灌封注射器用卤化丁基橡胶活塞的检查项目和指标与上表一致。此外,增加了活塞与推杆的配合性、活塞润滑性、活塞滑动性能、器身密合性测试,方法参见YBB00112004-2015。


02

美国药典标准

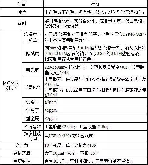
美国药典将胶塞分为两类,Ⅰ型胶塞通常用于液体制剂,Ⅱ型胶塞通常用于非液体制剂,Ⅱ型胶塞因其特殊的用途而化学组成不同,可能不能满足Ⅰ型胶塞的所有质量要求【2】。


美国药典关于胶塞的测试,包括物理化学测试,功能性测试和生物学测试。不同类型胶塞测试要求见下表:

其中生物学测试分为两个阶段,一个为体外测试阶段,详见USP40<87>,一个为体内测试阶段,详见USP40<88>。胶塞必须同时符合体外和体内的生物学要求。物理化学测试及功能性测试见下表:

*溶液S:取相当于表面积100±10cm2的完整胶塞若干,置适宜的玻璃容器内,用200ml纯化水浸没,煮沸5min并且用冷纯化水冲洗5遍。移置于锥形瓶内,加入200ml的纯化水并称重。用硅硼酸盐玻璃瓶塞盖住锥形瓶口,高压灭菌器中,121±2℃保持30min。30min内冷却至室温。用纯化水补足原来的重量。立即振摇并倒出溶液。每次测试前均需要振摇S溶液。空白溶液:用200ml纯化水同样方法制备空白溶液。


03

欧洲药典标准

欧洲药典将胶塞分为两类,Ⅰ型胶塞执行最严格的标准并且优先选用,Ⅱ型胶塞因为特定用途(如多次穿刺)而需要一定机械性能,并且由于其化学组成,标准没有Ⅰ型胶塞严格【3】。欧洲药典关于注射用、粉末用或冻干粉末用胶塞的质量标准制定如下表:

*检查溶液S:取相当于表面积100cm2的完整胶塞若干,置适宜的玻璃容器内,用纯化水浸没,煮沸5min并且用冷纯化水冲洗5遍。移置于锥形瓶内,加入200ml的纯化水并称重。用硅硼酸盐玻璃瓶塞盖住锥形瓶口,高压灭菌器中,121±2℃保持30min。30min内冷却至室温。用纯化水补足原来的重量。立即振摇并倒出溶液。每次测试前均需要振摇S溶液。空白溶液:用200ml纯化水同样方法制备空白溶液。


04

日本药典标准

日本药典关于胶塞的检测项目【4】总结见下表:

在胶塞商业化生产阶段,除需要建立符合JP17<7.03>节内的标准,还需要对每个生产工序进行测试,以及设定测试标准的依据。制剂生产商胶塞的选择不应降低药效,或引起药物安全性及稳定性问题。


05

讨论

欧洲药典和美国药典均将胶塞分为了两类,此外,对两类胶塞的检查方法与标准均一致。中国药典检测项目包含了欧美药典中所有项目,但检测方法和接受标准存在细微差异。日本药典关于胶塞的检测项目与欧美药典标准比较,少了挥发性硫化物、灰分及铵离子的检测。各国检测项目比较见下表:

胶塞的检查一般分为功能性测试、理化测试和生物学测试三大类。


胶塞的功能性测试,中国药包材标准比欧洲药典和美国药典多了密封性与穿刺器保持性、胶塞与容器密合性两项测试。但中国药包材标准自密封性要求(穿刺3次)没有欧洲药典和美国药典严格(穿刺10次),穿刺力标准(75-80N)也比欧美药典低(要求≤10N),穿刺落屑(≤20个)也比欧美药典要求低(≤5个)。


物理化学检测项如:澄清度和盐酸、酸碱度、吸光度、易氧化物、铵离子、锌离子、重金属、不挥发物、挥发性硫化物项目均在美国药典、欧洲药典和中国药包材标准中收载。此外,中国药包材标准比欧美药典标准多了不溶性微粒和电导率测试。


生物学检查指标,中国药包材标准比欧美药典多了一项溶血检查指标。


选择胶塞的原则:1.与药物接触的胶塞不吸附药物,药物不会迁移进入胶塞内部而影响药物特性。2.胶塞不会释放引起药物稳定性变化或毒性的物质。


从配方组成和制造工艺可以看出密封件成份复杂多样,而密封件的质控项目也只是针对常规配方工艺的通用性项目,并不能对所有可能的影响药品质量安全的因素进行控制。因此,药品生产企业须与密封件生产企业建立良好的紧密的联系,了解拟用密封件中存在的可能引入至药品中需要进行研究及控制的项目,建立有针对性的密封件内控质量标准【5】,另外,建议药品生产企业采用专属性强的检测方法,加强密封件的质量控制。

参考文献:

中国药包材标准(2015版)、USP40<329>、EP7< 3.2.9>、JP17<7.03>。


                       来源:南京正大天晴研究所


分享到: